:::
回首頁
登入
登入
帳號
密碼
登入
:::
子標準1-1:交通安全教育推動組織運作
文章列表
一:組織、計畫與宣導
生教組長 於 2025-07-14 10:01:01 發布,已有 119 人次閱讀過
1) 113學年度期初會議紀錄.jpg
2) 113學年度期初會議紀錄-簽到.tif
3) 113學年度期末會議紀錄.jpg
4) 113學年度期末會議紀錄-簽到.jpg
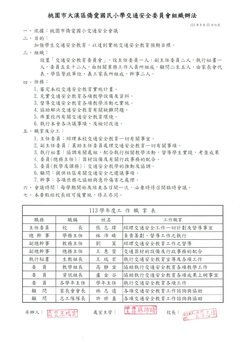
5) 組織辦法+自評表-1.jpg
6) 組織辦法+自評表-2.tif
7) 組織辦法+自評表-3.jpg
8) 會議成果呈現-1.jpg
9) 會議成果呈現-2.jpg
10) 通學環境及改善成果-1.jpg
11) 通學環境及改善成果-2.jpg
12) 通學環境及改善成果-3.jpg
13) 子標1-1行事曆.png
子標準1-2教師交通安全教育知能強化效益
友善列印